Добро пожаловать, Гость
Логин: Пароль: Запомнить меня

ТЕМА:

SR 193 - КАПА 3 дн. 17 мин. назад #130928

Binks
Давно я тут
Давно я тут
Сообщений: 108
Спасибо получено: 28

Binks, зачем пустые ссылки давать, Некст помоему сам СР и закрыл, так как там админом был, есть полудвойник , открылся сразу после закрытия первого, но там его уже не было
next-energy.forum2x2.ru/
я думал ты действительно интересуешся установками СР и Капанадзе. я не давал ссылку, это цитата, в которой указано что надо делать без сердечника. но как я понял, вы любители выдергивать фразы и постов и использовать эти фразу так, как вам удобнее, тем самым искажая настоящий смысл сказанного автором. сразу стало понятно, что про СР и его сайт информации у тебя полной нет, получается она тебе и не нужна, зачем тогда использовать его ник в названии темы, какой смысл? но для общего развития расскажу. СР сайт не закрывал, а в конце 10 года его продал скупщику сайтов. некоторые отрицают что сайты приносят прибыль))) но это не так, по крайней мере в те года сайты приносили не так уж и мало денег))) один сайт конечно не заменит месячную зарплату, а если их несколько десятков))) это отступление. сам же некст энерджи просуществовал то ли до 16, или до 17 года и был закрыт по желанию Ученика. ну и о СР, он там еще находился до весны 13 года, правда под разными никами и много чего интересного писал. но вам как оказывается это уже не интересно и не надо. и ещё, ты написал якобы свою теорию, и сказал что не сходится с СР, у тебя есть теория СР? первая, той что описывает его показанную установку с ферритами на табуретке? хочется услышать её от тебя.

Пожалуйста Войти или Регистрация, чтобы присоединиться к беседе.

SR 193 - КАПА 3 дн. 7 мин. назад #130929

Юрий м
Живу я здесь
Живу я здесь
Сообщений: 975
Спасибо получено: 86
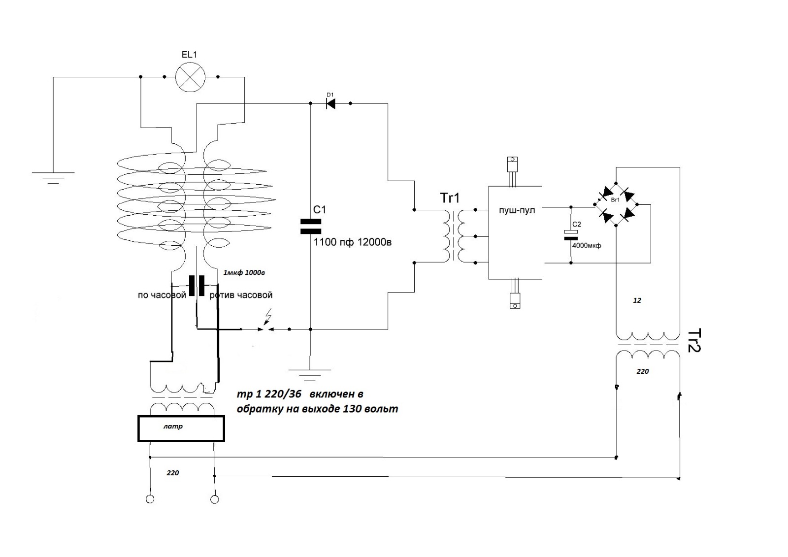
chiksat. вот тебе схема БТГ

уже сделаны генераторы которые не тормозят при нагрузки
тем более работать он небудит. хоть на двигателе и прилеплен шильдик

нехватает этого узла

так же как у SRа и капанадзе нет стабилизатора напряжения. каким напряжением питается схема 12-50-200 вольт? что это напряжение стабилизирует?
Вложения:

Пожалуйста Войти или Регистрация, чтобы присоединиться к беседе.

SR 193 - КАПА 2 дн. 23 ч. назад #130930

chiksat
chiksat аватар Автор темы
Модератор
Модератор
Сообщений: 1281
Спасибо получено: 525
да я люблю выдёргивать фразы
Для остальных : трансформатор - будет работать, даже если вообще убрать сердечник, т.к. магнтные линии сумарного маг. потока обоих обмоток проходят и через воздух, и даже не нужно добавлять обмоток, просто существующие расположить с наибольшим коэф. связи.

вспоминаю слова ученика, он общаясь с капанадзе на тему ср, капанадзе сказал, что если вытащить сердечник у ср, то его установка сможет выдать что то около 2000 ватт, т.е. близко к расчётному))). так же со слов ученика, капанадзе говорил ему что он делал генератор с сердечником в выходном трансформаторе и смог получить только 550 ватт, что говорит о том, что сердечник каким то образом изменяет происходящие процессы снижая эффективность.

Пожалуйста Войти или Регистрация, чтобы присоединиться к беседе.

Последнее редактирование: от chiksat.

SR 193 - КАПА 2 дн. 22 ч. назад #130933

chiksat
chiksat аватар Автор темы
Модератор
Модератор
Сообщений: 1281
Спасибо получено: 525
Binks, моя теория написана в первом посте этого топика, и она точно с СР не совпадает, если эта его теория, а не написанная кем то.

Комментарии автора генератора:
В установке используется два эффекта , только в комплексе они дают результат. Дуга имеет широкий спектр , несколько из этих частот являются резонансными для "ферромагнетика" , что и вызывает определенные в нем процессы. Возникает поле. Но поле это "мёртвое" и работу совершать не может, поэтому подключается второй процесс. В сумме эти два процесса и служат для получения избыточной энергии из ферромагнетика и из воздуха эта энергия не берется.
Ферромагнетик можно представить как материал, где очень много мелких магнитиков, которые в виду хауса направленны в разные стороны и не могут создать результирующее поле. Первый процесс позволяет им расслабиться , второй повернуться так, что бы все эти мелкие магнитики создали результирующее поле причем мощное. Если сказать просто, то создается мощный магнит с возможностью им управлять. Ну, а дальше дело классической физики.
связь с Мельниченко, это то что он говорит про домены. Домены это и есть магнитики. Попав в резонанс с частотой из искры, домены готовы выполнить другую функцию, то-есть повернутся куда им прикажут, а приказывает им потом переменное магнитное поле с током 50 герц. В принципе, частота может быть к примеру и 60 герц.

А вот по теории СР. мертвое поле, это я так понял, что замкнутое электрическое, и замкнутое магнитное, то есть развёрнутый конденсатор, создаёт замкнутое электро поле, А провод по центру, создаёт замкнутое магнитное поле, и они находятся друг в друге, под 90 градусов, (некий тор) А обмотка управления, толи толкает его, толи раскручивает, или совмещает эти поля ...тем самым наводит ЭДС в сёмной,

Пожалуйста Войти или Регистрация, чтобы присоединиться к беседе.

SR 193 - КАПА 2 дн. 22 ч. назад #130934

ЖекаК
Давно я тут
Давно я тут
Сообщений: 118
Спасибо получено: 47
chiksat, сказано было так, когда SR увидел патент, позднее сделал, что сделал.
view.officeapps.live...BROWSELINK
То, что "выше" привел, имеет такое же "подключение". ВН(вч) строго между обмотками, проводник проходит сквозь... ИИ дал небольшое описание, как магнитный усилитель.
Раньше был инженером, сейчас электрик с психическими отклонениями.

Пожалуйста Войти или Регистрация, чтобы присоединиться к беседе.

SR 193 - КАПА 2 дн. 21 ч. назад #130935

Binks
Давно я тут
Давно я тут
Сообщений: 108
Спасибо получено: 28

Binks, моя теория написана в первом посте этого топика, и она точно с СР не совпадает, если эта его теория, а не написанная кем то.

Комментарии автора генератора:
В установке используется два эффекта , только в комплексе они дают результат. Дуга имеет широкий спектр , несколько из этих частот являются резонансными для "ферромагнетика" , что и вызывает определенные в нем процессы. Возникает поле. Но поле это "мёртвое" и работу совершать не может, поэтому подключается второй процесс. В сумме эти два процесса и служат для получения избыточной энергии из ферромагнетика и из воздуха эта энергия не берется.
Ферромагнетик можно представить как материал, где очень много мелких магнитиков, которые в виду хауса направленны в разные стороны и не могут создать результирующее поле. Первый процесс позволяет им расслабиться , второй повернуться так, что бы все эти мелкие магнитики создали результирующее поле причем мощное. Если сказать просто, то создается мощный магнит с возможностью им управлять. Ну, а дальше дело классической физики.
связь с Мельниченко, это то что он говорит про домены. Домены это и есть магнитики. Попав в резонанс с частотой из искры, домены готовы выполнить другую функцию, то-есть повернутся куда им прикажут, а приказывает им потом переменное магнитное поле с током 50 герц. В принципе, частота может быть к примеру и 60 герц.

А вот по теории СР. мертвое поле, это я так понял, что замкнутое электрическое, и замкнутое магнитное, то есть развёрнутый конденсатор, создаёт замкнутое электро поле, А провод по центру, создаёт замкнутое магнитное поле, и они находятся друг в друге, под 90 градусов, (некий тор) А обмотка управления, толи толкает его, толи раскручивает, или совмещает эти поля ...тем самым наводит ЭДС в сёмной,
про связь с мельниченко это не СР, это писал Ученик и в конце он писал не 60, а 400 Гц., но это не важно, так просто поправка. по поводу приведённых сообщений СР всё так, но это было в первые дни как только он сделал. но уже с 11 года СР уже писал что сердечник, ферриты там не нужны и они только мешают. я лично склоняюсь к тому, что нет там ферритов))), на нексте был пользователь Альтаир, он то же долго утверждал что сердечник ну просто обязан там быть, он даже пытался спорить с самим СР по началу, пока не понял что это СР под другим именем)). хронология теории СР и их изменения в процессе изучения установки. первое, искря в катушку, катушка создавало "мёртвое" поле, кстате, может кто не знает, это выдуманная СР фраза и в учебниках по физики её не найдёте, это поле обсорбирует сердечник и потом уже магнитным полем катушки ЭП происходит управление обсорбируемым сердечником. следующее, уже без сердечника, импульсом искры в катушке не замкнутой происходил разгон электронов, при разгоне электрон поглощал энергия из среды, далее электрон на большой скорости попадал в магнитное поле катушки ЭП и тормозил в этом поле, сбрасывая накопленную энергию в виде электромагнитного поля. ну и заключительная теория это всё происходило на уровне полей))). однажды кто то пытался подловить СР на изменении теории и вот что он ответил- ""3. "Порог не в напряжении(ВВ), а в способности создавать ВЧ поле,которое стимулирует"ферромагнетик""
Ну и ниже для некоторых
"Да, дуговой разряд важен в установке, но он играет совсемдругую роль, он не участвует в коммутациях."
Чувствую, что SR немножко поспешил с выводами(другими) [у любого нормального человека может изменяться представление о процессах, тем более, в таком новом направлении, как бестопливная энергетика. Rubicon.] ""

Пожалуйста Войти или Регистрация, чтобы присоединиться к беседе.

SR 193 - КАПА 2 дн. 21 ч. назад #130936

Binks
Давно я тут
Давно я тут
Сообщений: 108
Спасибо получено: 28
синим цветом это ответ СР под ником Рубикон )))

Пожалуйста Войти или Регистрация, чтобы присоединиться к беседе.

SR 193 - КАПА 2 дн. 19 ч. назад #130938

Юрий м
Живу я здесь
Живу я здесь
Сообщений: 975
Спасибо получено: 86
а кто нибудь делал эту лажу
Вложения:

Пожалуйста Войти или Регистрация, чтобы присоединиться к беседе.

SR 193 - КАПА 2 дн. 19 ч. назад #130939

chiksat
chiksat аватар Автор темы
Модератор
Модератор
Сообщений: 1281
Спасибо получено: 525

синим цветом это ответ СР под ником Рубикон )))
то что написано синим, вполне логично, сперва тоже думал что всё это работает на магии :lol: потом как кондиционершик. стал придерживаться теории. поглощения среды, есть кондиционеры в которых SEER = 9 холод и SCOP = 6 тепло, то ест превышения от 6 до 9 раз, значит можно создать электро аналог поглощения электромагнитного поля земли, например,
потом по подсказкам Лорда с матрикса, что надо создать электромагнитный ТОР и вращать вокруг сёмной обмотки не поперёк а вдоль, так мы якобы уйдём от влияния. на первичку, эта к стати и с теорией СР пересекается, И всё же создавая ТОР в СРЕДЕ мы как бы не уходим от теории её использования в качестве источника доп энергии.
По моей другой теории магнит не является источником магнитного поля, А лиш является Линзой для магнитного поля земли, аналог стеклянной линзы для света, мы в линзе искривляем поверхность, и она собирает рассеиный свет в точку, так и в магните, мы выстроили ферромагнетики в структуру, которая и концентрирует. рассеиные магнитные силовые линии земли, в точку... И поэтому не обязательно поглощать магнитное поле земли, А нужно использовать уже сконцентрированное ПОЛЕ магнита, которое в 1000 раз сильнее,,, а дальше теория Лорда и СР.

Пожалуйста Войти или Регистрация, чтобы присоединиться к беседе.

Последнее редактирование: от chiksat.

SR 193 - КАПА 2 дн. 19 ч. назад #130940

Юрий м
Живу я здесь
Живу я здесь
Сообщений: 975
Спасибо получено: 86
эта схема равносильно схеме рэда которую за 9 лет так никто и несделал. одни матюки что на сетевой транс чтоб он нормально работал должны быть 20 миллисекунд а не эта херня что прёт с разрядника

ладно дальше тут сопли размазывайте
Вложения:

Пожалуйста Войти или Регистрация, чтобы присоединиться к беседе.

SR 193 - КАПА 2 дн. 19 ч. назад #130941

Binks
Давно я тут
Давно я тут
Сообщений: 108
Спасибо получено: 28
chiksat, постоянный магнит как линза для магнитного поля земли, можно было бы рассмотреть такой вариант. но как быть с исследовательскими космическими аппаратами которые летают в глубоком космосе в далике от солнечной системы и в далике от планет, интересно, есть ли в них постоянные магниты, если да, то они там создают магнитное поле вокруг себя, а если так, то значит на земле они работают не как линзы магнитного поля земли. ИМХО. есть ли постоянные магниты в космических аппарата)))

Пожалуйста Войти или Регистрация, чтобы присоединиться к беседе.

Последнее редактирование: от Binks.

SR 193 - КАПА 2 дн. 18 ч. назад #130942

spaceon
Живу я здесь
Живу я здесь
Сообщений: 1176
Спасибо получено: 230
Главное зарядить конденсатор! Потом от него ещё один конденсатор параллельно который держит в два раза больше напряжение, потом ещё один в два раза больше от второго и так далее. Работает САМОИНДУКЦИЯ! На каждой ступени конденсаторов должна быть не большая катушка и диодный мост.
rutube.ru/video/abeb...edfc3f8b4/
Вот вам на блюдечке!

Пожалуйста Войти или Регистрация, чтобы присоединиться к беседе.

Последнее редактирование: от spaceon.

SR 193 - КАПА 2 дн. 17 ч. назад #130943

chiksat
chiksat аватар Автор темы
Модератор
Модератор
Сообщений: 1281
Спасибо получено: 525

chiksat, постоянный магнит как линза для магнитного поля земли, можно было бы рассмотреть такой вариант. но как быть с исследовательскими космическими аппаратами которые летают в глубоком космосе в далике от солнечной системы и в далике от планет, интересно, есть ли в них постоянные магниты, если да, то они там создают магнитное поле вокруг себя, а если так, то значит на земле они работают не как линзы магнитного поля земли. ИМХО. есть ли постоянные магниты в космических аппарата)))
Я ожидал этот ответ, я не хочу про мировой эфир говорить, иначе Бумбарь камнями закидает :lol:
я намеренно сказал магнитное поле земли .

Пожалуйста Войти или Регистрация, чтобы присоединиться к беседе.

Последнее редактирование: от chiksat.

SR 193 - КАПА 2 дн. 9 ч. назад #130946

Profinrus
Давно я тут
Давно я тут
Сообщений: 125
Спасибо получено: 23
задай вопрос ИИ по первому посту.
одна выдержка.
Резонанс Капы:
Вы абсолютно правы - работа в противофазе первички и вторички создаёт резонанс, где среда становится "источником", а не нагрузкой.

всё он не расскажет если правильно не спрашивать.
на самом деле расписывает от и до,для тех кому это интересно.

Пожалуйста Войти или Регистрация, чтобы присоединиться к беседе.

Последнее редактирование: от Profinrus.

SR 193 - КАПА 2 дн. 8 ч. назад #130947

DELAMORTO
Живу я здесь
Живу я здесь
Сообщений: 2278
Спасибо получено: 1212

эта схема равносильно схеме рэда которую за 9 лет так никто и несделал. одни матюки что на сетевой транс чтоб он нормально работал должны быть 20 миллисекунд а не эта херня что прёт с разрядника

ладно дальше тут сопли размазывайте
Схему клоуна сам клоун не собрал, а если бы собрал то понял какую хрень!
Ну вот Юрик скажи мне, нахрена пушпул с трансформатора? Поставь неоник и нет проблем.Латр в банку как уместился ? Кондер бахает, хотя может еле искрить и делать работу лучше при этом...Все сплошное рыжее недоразумение, стыдоба одним словом! Это я еще до принципа не дошел, только по блокам прошел, а что они делать должны я не понимаю.

Пожалуйста Войти или Регистрация, чтобы присоединиться к беседе.

Последнее редактирование: от DELAMORTO.
Модераторы: chiksat
*
Время создания страницы: 0.246 секунд